BV1946伟德
首页
BETVLCTOR伟德概况
领导关怀
BETVLCTOR伟德简介
现任领导
机构设置
师资队伍
导师风采
专业介绍
学院动态
学院要闻
综合新闻
图片新闻
院务公开
党群工作
规章制度
党建工作
工会工作
维稳安全
校体委
院关工委
本科教育
教学动态
教学管理
教学资源
大学体育
国培教育
硕博教育
新闻资讯
硕士点简介
博士点简介
教学工作
文件下载
招生就业
培养管理
学科建设
学科简介
发展规划
双一流建设
科研平台
科研项目
科研成果
科研团队
荣誉奖项
学生工作
学生管理
思政教育
团学活动
资助工作
心理健康
征兵工作
资料下载
招生就业
招生工作
就业指导
招聘信息
毕业生信息
创新创业
体育文化
团学月报
体育文化人专栏
体育文化人论坛
体育文化人沙龙
体育文化人风采
通知公告
通知公告
当前位置:
首页
» 通知公告
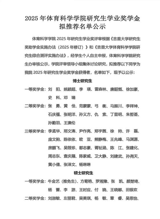
2025年BV1946伟德研究生学业奖学金拟推荐名单公示
时间:
2025-10-31
作者:
点击数:
下一条:2025年BV1946伟德研究生国家助学金名单公示
【
关闭
】
友情链接
中国教育部
|
体育总局
|
湖南教育厅
|
国家体育总局民族体育重点研究基地
|